Impact of flex power on inter- and intra- differential code bias variation

Sep 5, 2025·
Jiayu Li
,
Yan Xiang
,
Chengeng Su
,
Xiaolin Jia
· 0 words, 0 mins
2025-li-impact-of-flex
Abstract
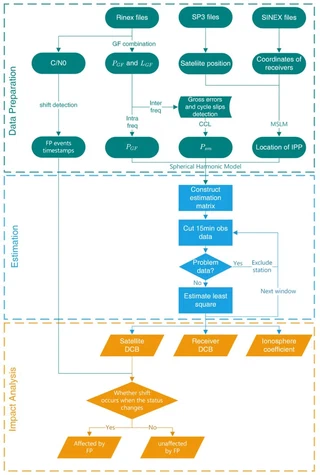
Differential Code Bias (DCB) is the time delays between two different GNSS signals, which is crucial for GNSS positioning. Previous studies have shown that it can be significantly affected by the flex power operations in satellites. This study proposes a 15-min short-term DCB estimation method to analyze flex power’s impact on DCB variations. The method jointly estimates satellite DCB, receiver DCB, and ionospheric parameters using over 300 MGEX stations. We examined three representative flex power events in 2024, achieving average internal RMS values of 0.042 ns and 0.0068 ns for inter-frequency and intra-frequency scenarios respectively. Results show that intra-frequency DCB exhibits clear shift biases synchronized with flex power state transitions while maintaining stability within 0.20 ns during non-transition periods. No definitive impact on inter-frequency DCB was observed at current estimation precision levels.
Type
Publication
Geodesy & Geodynamics